ac米兰和开云
湖南省人民政府
永州市人民政府
登录
注册
简体
繁体
RSS订阅
无障碍 |
适老版
网站首页
开云体育网址网站
app云开全站官网
办事服务
AG开云
搜索
适老版
ebpay开云
ebay开云棋牌
办事服务
bob云开
csgo开云
您现在所在的位置 :
首页
>
专题专栏
>
“两重”“两新”政策解读
>
政策集成
分享到:
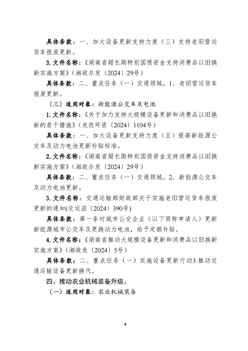
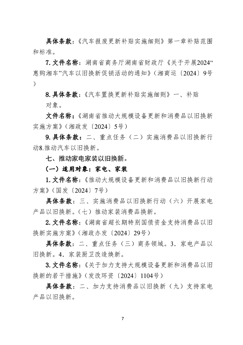
道县“两重”“两新”政策汇编(简版)
2024-09-14 09:25
编辑:
作者:
来源:
道县宣传部
【字体:
大
中
小
】
扫一扫在手机打开当前页
【TOP】
【
打印页面
】【
关闭页面
】
ebpay开云
ebay开云棋牌
办事服务
bob云开
csgo开云
ebay开云